经常吃大蒜,寿命延长超10%?
如果说有什么食物,让人又爱又恨,大蒜绝对要拥有姓名。刚入口时那股“香臭香臭”的味道,总让人欲罢不能;可吃完了,嘴里的蒜味却“阴魂不散”。
小时候饭桌上更是常见这样的场景:奶奶一边往碗里添蒜,一边语重心长地说:“多吃蒜,对身体好。”
那时候,很多人心里其实是半信半疑的——味道这么冲的东西,真有那么神奇吗?
大蒜来源的活性代谢物,
显著抑制肿瘤生长
近期,来自中山大学肿瘤防治中心的研究团队发表于Cancer Discovery的一项研究[1]表明,大蒜中的活性成分S-烯丙基-L-半胱氨酸(SAC)不仅能显著促进自然杀伤细胞(NK细胞)向肿瘤组织浸润,还能逆转CD8⁺T细胞的耗竭状态,让那些在肿瘤微环境中“打疲了”的免疫细胞重新恢复战斗力。当其与化疗和免疫治疗联合使用时,抗肿瘤效果被显著放大,肿瘤生长被显著抑制。
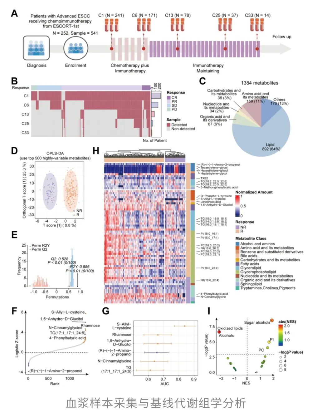
研究团队发现,患者在治疗开始之前,体内的代谢状态,似乎就已经在某种程度上“提前剧透”了免疫治疗的效果。
在对每一种代谢物逐一进行分析后,S-烯丙基-L-半胱氨酸(SAC)很快引起了研究人员的注意。这一分子正是大蒜中的一种经典活性成分。
具体来说,在那些肿瘤明显缩小、对免疫治疗反应更好的患者体内,SAC在治疗开始前的水平往往更高;而在免疫治疗效果不佳的患者体内,这种分子的含量相对较低。
那么,治疗开始之后,体内的代谢变化会不会也在悄悄“透露”疗效的信号?
通过对这些样本进行代谢组学分析,他们发现,治疗过程中代谢物的变化,本身就是一张“实时疗效监测图”,能够反映他们对化疗联合免疫治疗的反应情况。随着治疗不断推进,鞘磷脂在疗效不佳/进展高风险患者的血浆中逐渐积累,而甘油磷脂水平在治疗有效患者中显著更高。
换句话说,当血液中的鞘脂水平不断升高时,往往意味着肿瘤对化疗联合免疫治疗的反应并不理想,可能驱动化疗免疫治疗耐药;但较高的甘油磷脂水平往往伴随着更好的治疗结局。
由此可见,不仅治疗前的代谢状态能够预测疗效,治疗过程中代谢网络的动态变化,也在不断“反馈”治疗结果。
但找到来源只是第一步,来自大蒜的SAC,真的能帮抗癌治疗一把吗?
结果,与只接受常规治疗的小鼠相比,补充SAC的小鼠肿瘤明显长得更慢,肿瘤体积更小、重量更轻。
并且,在食管鳞癌模型和肝转移模型中,研究人员都观察到,补充SAC后,小鼠体内的整体肿瘤负荷明显下降。
从机制上来说,SAC能重塑肿瘤的免疫微环境,让原本有些“力不从心”的免疫系统重新振作起来。
首先被“调动”的,是NK细胞。这些细胞原本大多活跃在血液中,但在补充SAC之后,一类杀伤力特别强的NK细胞开始大量进入肿瘤组织。它们凭借更强的细胞毒性,对肿瘤细胞展开更猛烈的攻击。
与此同时,CD8⁺T细胞也迎来了转机。在肿瘤微环境中,这些T细胞常常因为长期“作战”而逐渐进入耗竭状态。但SAC的加入,让原本“疲惫”的T细胞“满血复活”,降低了PD-1、LAG-3等抑制信号的表达,提高了IFN-γ、IL-2、TNF等免疫激活因子的水平,从而显著了增强现有化疗联合免疫治疗的效果。
吃蒜竟能延长寿命,
改善代谢和认知
事实上,大蒜的“本事”不止SAC,其中富含的另一类含硫化合物——二烯丙基硫化物(DAS)同样是“宝藏”。
去年,来自西班牙塞维利亚大学的研究团队发表于Cell子刊Cell Metabolism的一项研究[2]发现,大蒜中的DAS能够在体内释放具有生物活性的硫化氢(H₂S)。这种气体分子能自由穿过细胞膜,参与抗氧化防御、线粒体能量代谢,并通过蛋白质过硫化调控多种关键生理过程。
在小鼠实验中,长期摄入DAS不仅改善了代谢状态,还提升了运动能力和认知表现,并延长了寿命;其延寿幅度甚至超过了常被视为“抗衰明星”的二甲双胍。
其实,大蒜那股熟悉又“冲”的味道,正是来自这类含硫化合物。DAS家族中最典型的成员包括二烯丙基二硫醚(DAD)和二烯丙基三硫醚(DAT),它们就像一个个“微型H₂S储能罐”,合适的生理环境下,它们会慢慢释放出H₂S。
于是,研究者产生了一个有趣的想法:如果小鼠长期、温和地摄入这些来自大蒜的天然H₂S“前体”,是否能在不打破机体平衡的前提下,让身体状态变得更好,甚至活得更久?
结果表明,仅仅一周时间,高脂高蔗糖饮食的小鼠肝脏就已经出现重量增加的迹象。但在不同饮食背景下,DAS都能显著提升体内H₂S的生成能力。尤其是在高蔗糖或高脂高蔗糖饮食条件下,它还能明显降低血糖水平;而在正常饮食条件下,DAS甚至可以激活与抗衰老密切相关的FoxO信号通路。
也就是说,就算饮食一时“放飞”,大蒜中的DAS仍可能快速启动机体的代谢维稳机制,甚至还能“关照”一下血糖和衰老相关通路。
不过,短期效果只是第一步,长期摄入这些分子,会不会影响寿命?
从这个角度看,DAS带来的寿命延长几乎达到了它的两倍。
当然,光活得长还不够,还要活得好。在健康寿命的评估中,补充DAS的小鼠精囊相关病变发生率更低,肝脏结构保持得更完整,整体代谢状况也明显改善。

随着年龄增长,这种优势依然存在。当小鼠进入相当于人类60-70岁的阶段时,补充DAS的一组在体能测试中表现更好,运动能力衰退得明显更慢;当年龄进一步增长到相当于人类80岁以上时,在新物体识别、恐惧记忆以及空间记忆(水迷宫)等认知测试中,它们的表现依然更加稳定。
换言之,补充DAS的小鼠不仅寿命被拉长了,晚年生活的质量也更高,真正实现了“健康地老去”。
“吃面不吃蒜,香味少一半”这句流传已久的老话早就道尽了蒜在饮食中难以替代的地位。平时,不管是一碗素面,还是一盘饺子,少了那一瓣蒜,总觉得差点意思。如今,又找到了新的爱吃蒜的理由,让人疯狂“上头”的同时更是对健康的一种关照~
大蒜还能在哪些方面给健康加分?打开下方DeepEvidence小程序,一键获取最全面的专业答案。