袁立起诉新浪微博 扬言要闹到联合国
凭《铁齿铜牙纪晓岚》《永不瞑目》爆红的演员袁立,自2017年参加《演员的诞生》手撕节目组,内涵章子怡、宋丹丹后被业内封杀,直至退圈。
近日,53岁的袁立又重回观众视野,她扬言要起诉新浪微博。
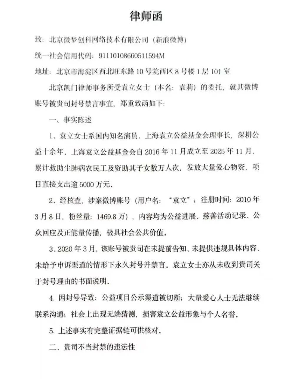
据网传律师函显示,袁立称自己微博账号有着1469.8万粉丝,账号被封禁后公益基金会受到严重影响,大量爱心人士无法联系沟通,损害了她公益形象和个人名誉。

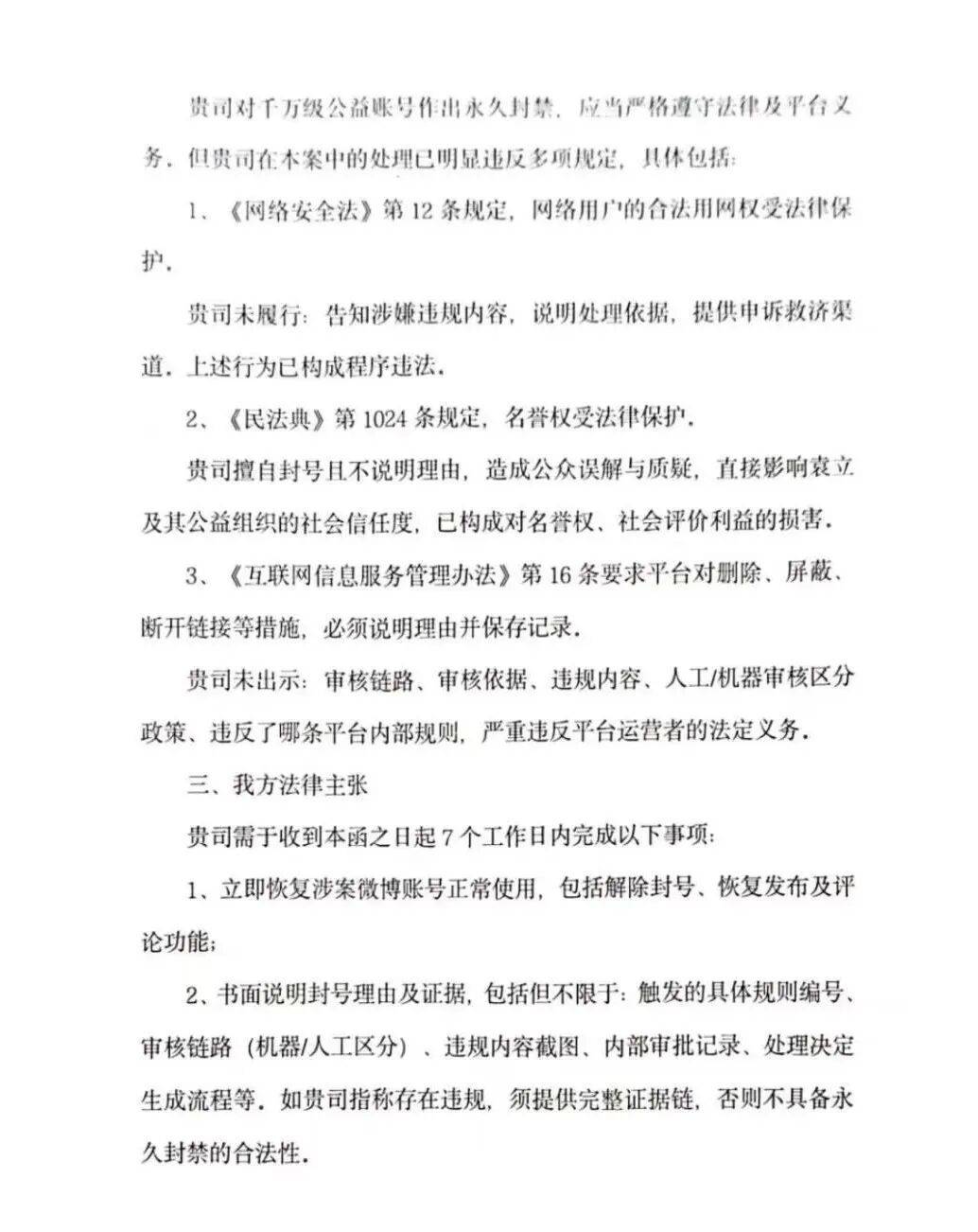
袁立控诉微博封禁没有遵守法律依据,她主张立即恢复微博账号正常使用,还要书面说明封号理由及证据,否则不具备永久封禁的合法性。

此外,袁立还发朋友圈提到了其他几个平台。她说古有秋菊打官司,现有袁立讨说法,请良心人士转发,最好转到联合国,看一看自己如何被欺负。

袁立起诉一出,不少网友纷纷吐槽:“这个状告的莫名其妙,估计法院不受理”“校长让老师把学生开除,你去投诉校长有用吗?”“微博是私营公司,有本事学马斯克把微博买下来,开除那几个封禁账号的员工。”

还有网友建议他自己建一个网站吧。

翻看袁立最新的微博,最新一条动态是2020年3月,之后再无任何动态。

袁立退出国内各大社交平台后,转战外网,她的签名是“学会独立思考,才能拥有独立的人格。” 虽然活跃在外网,但她的IP仍在北京。

袁立在外网一直发布的消息也多是公益活动,比如尘肺病等。

她有些视频还是关于底层人民的内容,还说自己愿意变成他们的小太阳。

袁立个人微博账号被封禁,她还有一个基金会官方账号,但可惜,无论是外网还是官方号,粉丝都比较少,影响力有限。或许正因如此,她才希望能将个人账号解禁。

袁立早年发表过一些勇猛言论,比如质疑斯琴高娃打羊胎素,说她皮都皱了。

她还被曝曾使用小号攻击同行,针对牛莉发表嫉妒性言论并道歉。

还公开辱骂某位县城背景的女性,疑似暗指李冰冰,称其“格局小”并对其进行外貌攻击。


袁立的嘴虽然把不住门,但她做公益也是实打实的。这次她以做公益为理由申请解禁账号,不知道相关企业会给她这个机会吗?大家觉得袁立账号该不该解禁呢?
